服務近2000家企業,依托一系列實踐中打磨過的技術和產品,根據企業的具體業務問題和需求,針對性的提供各行業大數據解決方案。
政策綜合服務平臺軟件技術解決方案
來源:未知 時間:2022-54-7 瀏覽次數:156次
一、建設目標
為貫徹落實國務院辦公廳印發《進一步優化營商環境更好服務市場主體的實施意見》國辦發〔2020〕24號,要求抓好惠企政策兌現。提出加快營造市場化、法治化、國際化的一流營商環境,構建惠企政策一體化平臺,實現優惠政策出臺及推送至符合條件的企業,免予申報即可獲得的要求,現搭建政策兌現綜合服務平臺,打造政策兌現“一站式”綜合服務平臺,實現“精準扶持、極速兌現”,以深化“放管服”改革、優化營商環境、促進企業高質量發展,推動惠企政策兌現公開化、便捷化、高效化,最終成為全國領先的標桿性平臺。1.項目內容
(1)建設內容
搭建統一的惠企政策兌現平臺,建設匯集全市惠企扶持政策相關的政策發布、政策訂閱、政策申報、項目審核、免申即享等核心板塊,解決企業“查、找、報”等方面的困難問題,及解決政策主管部門“審、統、監”的問題,為企業和主管部門提供一個便捷、高效、智能的服務平臺。(2)平臺部署
平臺部署在政務云平臺,通過政務云平臺為本平臺提供高性能、高可靠的運行保障服務,并提供網絡安全訪問策略和審計,增加數據訪問的安全性。(3)系統對接
- 與統一身份認證系統的對接,實現平臺與其他對接了統一身份認證系統的業務平臺的單點登錄。
- 與短信平臺對接,實現與政務服務中心短信平臺的對接,實現本平臺面向企業用戶和部門發送短信信息。
二、需求分析及項目建設必要性
1.項目提出的背景和依據
近年來,國內大力推動實體經濟發展,著力激發市場主體活力,政府在扶持企業高質量發展方面的政策和資金投入越來越多,但主管部門多頭審核、資金線下申報的傳統模式卻也給企業造成“政策不易找、申報靠腿跑、進度看不到”等諸多難題。為切實降低企業申報成本,深化財政“放管服”,優化市場營商環境,促進扶持政策加速落地見效,大數據中心按照市委市政府部署要求,現為進一步暢通政策兌現“最后一公里”,切實增強企業體驗感及獲得感,實現對企業的“陽光扶持 + 精準扶持”,為企業辦事增便利、為政府運作提效率、為經濟發展添活力,因此需政策兌現綜合服務平臺項目的建設。2019年10月22日,國務院正式發布《優化營商環境條例》(中華人民共和國國務院令第722號),要求:政府及其有關部門應當通過政府網站、一體化在線平臺,集中公布涉及申報主體的法律、法規、規章、行政規范性文件和各類政策措施,并通過多種途徑和方式加強宣傳解讀。
2020年7月15日,國務院辦公廳印發《進一步優化營商環境更好服務市場主體的實施意見》國辦發〔2020〕24號,要求抓好惠企政策兌現。根據企業所屬行業、規模等主動精準推送政策,鼓勵推行惠企政策“免申即享”。要合理設置并公開申請條件,簡化申報手續,加快實現一次申報、全程網辦、快速兌現。
2.現狀分析
目前,針對當前政策兌現情況現狀存在許多問題和不足,一方面全市涉企惠企政策分散在各職能部門,政策發布不集中,企業反映在政策出臺后存在不知曉、找不到、不會用等問題;另一方面,惠企政策兌付方式也不盡統一,各部門大多通過線下組織申報,政策落實慢、落地難,兌付率及滿意度不高。因此,需提高惠企政策兌付效率,推動政策落地落細落實,以進一步優化營商環境。為促進企業高質量發展,政府對企業在政策扶持的力度逐年增強,資金投入不斷加大。對企業的快速發展起到了重要的激勵作用。但在財政扶持政策的工作開展過程中不斷遇到管理水平和科技進度帶來的公眾新需求的挑戰,當前由于各級政策主管部門的信息化水平參差不齊,依然存在著政策發布渠道散亂、資金線下線上申報流程各異、主管部門多頭審核、監管工作難以精準開展等情況。申報人面臨政策感知弱、辦事靠腿跑、流程難明了的困境;主管部門面臨對接服務累、審批效率低、成效難確保的情況;監管部門面臨數據難匯聚、監管不全面、騙補手段多的問題。導致申報人、主管部門及監管部門的滿足感及獲得感都不佳。
- 全市沒有統一平臺,企業難申報
- 主管部門信息化差異大,審批精度不高
未建設信息系統的部門,主要依托官方網站、郵件、QQ群等形式向企業提供信息,通知的對象范圍較小、工作人員溝通及解釋工作量大、整體成效不高。在沒有信息系統支持的情況下,審批工作主要基于企業提交的材料,政策主管部門難以及時發現是否存在不合規企業的違規行為,線下的材料辦理工作也會導致企業的反復跑腿及溝通確認工作。
已建有信息系統的部門,系統相對固化,主要面向固定的流程及對象,整體系統的數據主要以部門自身收集的數據為主,財政資金補貼項目主管部門面臨核實難、審核流程多變的情況。
- 各部門數據共享難,政策資金監管弱
由于各部門采取手工或者分散建設模式,數據無法實現共享,聯網監管力度弱政府,扶持政策申報、審批進度等信息不公開,監督環節未能及時跟進,事后審計無法從源頭上起到預防作用,制度環節漏洞無形之中為騙補行為提供了便利。種種騙補行為不僅造成財政資金損失,更為嚴重的,一旦用來扶持產業發展的資金被不良企業套取,有潛質的企業卻無緣得到扶持,很可能形成“劣幣驅逐良幣”的狀況,使整個行業發展受到打擊。
- 惠企政策種類繁多,管理散亂
- 信息化能力參差不齊,亟需形成標準的服務支撐平臺
3.政務目標分析
2019年10月22日,國務院正式發布《優化營商環境條例》(中華人民共和國國務院令第722號),要求:政府及其有關部門應當通過政府網站、一體化在線平臺,集中公布涉及申報主體的法律、法規、規章、行政規范性文件和各類政策措施,并通過多種途徑和方式加強宣傳解讀。2020年7月發布的《國務院辦公廳關于進一步優化營商環境更好服務市場主體的實施意見》(國辦發〔2020〕24號),明確提出抓好惠企政策兌現的工作任務。各地要梳理公布惠企政策清單,根據企業所屬行業、規模等主動精準推送政策,縣級政府出臺惠企措施時要公布相關負責人及聯系方式,實行政策兌現“落實到人”。鼓勵推行惠企政策“免申即享”,通過政府部門信息共享等方式,實現符合條件的企業免予申報、直接享受政策。對確需企業提出申請的惠企政策,要合理設置并公開申請條件,簡化申報手續,加快實現一次申報、全程網辦、快速兌現。
基于調研結果發現,不同業務部門針對企業扶持資金申報管理工作均有相關業務流程,不同業務部門的信息化程度參差不齊。
未建設信息系統的部門,主要依托官方網站、郵件、QQ群等形式向企業提供信息,通知的對象范圍較小、工作人員溝通及解釋工作量大、整體成效不高。在沒有信息系統支持的情況下,審批工作主要基于企業提交的材料,政策主管部門難以及時發現是否存在不合規企業的違規行為,線下的材料辦理工作也會導致企業的反復跑腿及溝通確認工作。
已建有信息系統的部門,系統相對固化,主要面向固定的流程及對象,整體系統的數據主要以部門自身收集的數據為主,補貼項目主管部門面臨核實難、審核流程多變的情況。
結合政務現狀,亟需建立統一的政策兌現相關的服務平臺,通過該平臺統一對公眾提供政府扶持資金兌現服務,為企業群眾提供可預期的政策全生命周期服務。
4.業務需求分析
當前統一的面向公眾的政策兌現服務門戶不夠完善,各政策主管部門各自通過自己的渠道對外提供服務,對外發布信息的展現方式、政策內容、解讀方式和內容等也都各不相同。企業在查找這些政策、解讀內容、政策申報、進度和結果跟蹤等都需要去不同的部門、通過不同的渠道,為此一個企業普遍存在需要掌握多種渠道、注冊多個賬號的情況。在辦理業務時要么通過線下提交資料的方式申報項目,要么需要注冊登錄不同部門的網站申報項目,遞交材料時也許要到不同的部門來回奔跑,如此極其耗費企業時間和精力。對于企業層面來說,企業在信息發布實時性、信息查找的便捷性、審批辦事高效率等方面具有很大需求。一是渠道分散,由于沒有統一的平臺,企業需要到不同主管部的窗口中申報,多次往返跑腿很痛苦;二是審核效率較低,很多專項資金從申報到最終財政撥付,慢的要6-9個月,有些甚至跨一年或兩年;三是無法判斷符合性,企業不知道自身是否有資格申報相關政策、到哪里申報對應的扶持資金。
對于政府層面來說,一是經濟決策數據支撐弱,縱強橫弱、數據點多面窄;二是對涉企部門整體統籌弱,對服務情況和效果評估整體把握較弱;三是領導對企業心聲了解不真切、不直接、不全面。亟需通過政策兌現綜合服務平臺,有效解決政策落地實施、及時掌握企業數據、全面準確研判經濟數據、提高政企互動效率等。基于對政策兌現綜合服務平臺的總體分析,整體上來看,政策兌現綜合服務平臺的業務需求主要可以歸納為以下幾個方面:
- 統一服務,讓企業有獲得感
詳細業務需求分析如下:
- 全流程服務。為企業申報補貼提供“網上辦”“指尖辦”、“宅家辦”、“零跑腿”的服務平臺,既防疫情“不見面”“零接觸”,又盡快為企業發放“暖心”惠企政策紅利,提供幫助共渡難關,解決“拿不到、等不了”的難題,更快發揮惠企政策效益。
- 一站式服務。實現惠企政策查看、在線項目申報、在線查看進度和結果、結果公示公開、訴求響應的“一站式服務”,為企業提供“找得到、看得懂、用得上”的綜合服務平臺。
- 智能化服務。依托系統大數據比對結果,實現申報項目“秒批”;對于流程標準、材料簡單的惠企政策事項,通過政府部門信息共享等方式,實現符合條件的企業免予申報、直接享受政策。
- 移動化服務。將項目申報、項目查詢、結果公開等,通過一部手機全覆蓋,通過開辟微信小程序實現找政策、報項目、查進度、看結果的全流程移動端辦理,提供“指尖服務”,讓企業能夠隨時隨地、快捷辦理。
- 整合數據,讓政府有加速度
具體需求如下:
- 全流程在線化辦結:對企業所申報項目進行全程在線審批,實現多部門聯合協同在線審批,取消原有發函來確認的方式,提高審批效率。
- 優化傳統審批流程:優化原有項目審批流程,打通各部門間的數據壁壘,實現數據共享共用,利用高新技術實現系統的智能輔助審批、自動審批,提升審批效率、縮短審批實現,從而縮短整體的政策兌現周期。
- 提供企業虛假申報數據支持:提供企業虛假申報材料的智能檢查能力,例如企業重復申報同一項目、提交虛假材料等情況,為企業審批提供判斷依據,智能高效輔助審批,堵塞企業虛假申報、騙補漏洞。
- 查看項目審批進度:按實際需求、因地制宜的對不同崗位開放不同審批進度跟蹤和查詢服務,讓部分審批用戶可以及時跟蹤項目審批狀態、進度情況及結果情況,解決各主管部門不知道“項目審批到哪兒了”的問題。
- 逐步實現數據統計分析:項目審批完、扶持資金下發后,逐步實現各業務主管部門辦理的項目數據情況、資金投放情況及流向情況等數據的統計分析,實現對“項目都在那兒”、“資金都去哪兒了”實時掌握,及時了解。
- 科學分析,挖掘數據深度價值
對于不同的政策主管部門其申報流程、提交材料、審批流程各不相同,在實操過程中存在一些漏洞,導致騙補行為有機可乘。因此,在平臺建設過程中需對各部門現有的政策發布、申報、審批及資金支付環節進行綜合梳理,建立標準、規范,形成一套規范化的運作機制。
5.功能需求分析
(1)政策發布、申報功能需求分析
目前,惠企政策入口多散落分布在各部門的自建平臺中,缺乏統一的線上服務入口,各部門之間存在業務轄區,數據資源互不共享,導致企業經常需要多頭重復填報資料,申請難度較大,給企業申報帶來不便。搭建統一的政策申報系統,優化惠企政策申報方式,通過數據共享,減少資料提交和填報,為企業提供全量、規范、便捷的惠企政策發布、申報服務,實現惠企政策“一站式”辦理。為申請惠企政策的企業提供發布、申報的全流程服務,提供企業與主管部門進行業務交流的工具。企業主要需求是找到政策、申報項目,即進入企業通過平臺辦事大廳或者智能推送等功能找到政策,進入相關頁面進行表單填寫、附件上傳等申報操作,完成申報工作。企業申報完成,提交申報內容以后,可進行項目的進度跟蹤。部門在各個節點的審核結果,都將反饋給企業,讓其對審批進度一目了然。
具體政策發布、申報功能需求包括:辦事大廳、智能搜索、智能推送、項目申報、使用幫助等。
(2)項目審批功能需求分析
原有惠企政策申報大多采取提交紙質資料的方式,信息化手段應用不足,造成審批效率不高。通過構建項目審批子系統,結合評審實際工作需要,采用人工與智能評審相結合方式。項目審批應該以人工評審為主,提供豐富的輔助功能,幫助主管部門快速審批,從源頭上縮短政策兌現的時限。
從整體業務流程上,項目審批應該在項目審批過程提供輔助審核、查重與檢測等便捷功能,在資金分配、項目公示、項目立項等環節提供批量便捷處理的工具。
最終實現統一政策信息公開、統一申領業務辦理和發放資格審核,確保申報(申領)、審核、審批、發放全過程“留痕”,并逐步實現資金申報審核的標準化、規范化;主要功能需求包括:項目審批、項目公示、項目管理、結果公開、項目入庫等。
(3)應用支撐功能需求分析
平臺是一個復雜的業務平臺,部門人員可進行政策、事項等內容發布,但是關于平臺的人員權限配置、管理,緊急情況的處理,平臺其他內容的管理,也需要運營人員介入處理,從而保障平臺的穩定運行。- 基礎管理功能需求
- 輔助配置權限功能需求
具體的功能需求包括:用戶管理、權限管理、表單配置、流程管理等功能。
(4)公共支撐功能需求分析
平臺建設需要與公共支撐能力對接,借用公共政務能力,在數據信息共享共用、業務辦理進行互聯互通。通過接入統一身份認證平臺,實現兩個平臺政策信息共享、相互融合,用戶互通互訪;同時,接入電子證照系統等,實現企業“無紙化”申報,主管部門在平臺“一站式”查驗證照真偽。6.安全防護需求分析
本項目從應用層面進行安全性設計,為保護平臺的數據及用戶隱私安全,有以下需求:- 安全環境需求
- 信息安全等級保護
7.數據資源需求
為更好的為企業提供快速申報服務,逐步實現“免申即享”等快速兌現服務,及為各政策主管部門提供對虛假申報、騙取扶持資金的情況提供數據支持依據和實現快速審批、無人工審批等服務,需平臺實現與各部門對接,獲取市場監管、企業納稅信息及企業信用數據等。8.項目建設的意義和必要性
進一步提高整體社會治理效能,進一步激發市場經營主體活力,優化資源配置,通過信息化建設實現以下幾方面的建設具有重要意義。一是優化營商環境,助力地方經濟穩定發展。促進企業“少填、快報”,按下審批“快捷鍵”,大幅提升扶持政策兌現效率和財政資金即期效益,實現申報材料全程“無紙化”“零跑腿”,省時、省力、省錢,為企業提效降本。二是促進管理模式變革,助力政府治理效能力提升。通過跨部門數據信息共享,促進資金傳統審批模式轉變,提升審批效率;通過“物流式”查詢服務,打造“玻璃式”政府內部辦理“窗口”,提升信息和辦理情況透明度,讓審批情況和進度“可查詢、可跟蹤”,促進政府服務管理模式變革,提升服務社會效能;通過補貼發放數據匯集、分析及應用,為評估惠企政策兌現績效提供幫助。
通過本次項目建設能夠進一步加強惠企政策資金管理,有效提高惠企政策使用效益。對政府管理模式的變革、服務社會效能的提升、營商環境的優化等方面起到較大促進作用,項目的建設非常必要。
一、總體建設方案
1.設計原則
(1)先進性原則
充分考慮信息技術和信息需求的迅速發展的趨勢,在技術上應具有一定的超前性,采用國際或國內通行的先進技術,以適應現代科學技術的發展。總體設計要一步到位,要保證項目總體智能化水平達到穩定可靠。以適度超前的意識為指導原則,保障將建成的項目系統在多年后不落后,設計中采用先進的系統設備及系統軟件和開發工具,以集成化和數字化的主流產品為核心設備,保證系統在技術上領先,成熟穩定,符合今后發展趨勢。
(2)開放性原則
為滿足系統所選用的技術和設備的協同運行能力以及項目發展系統功能不斷擴展的要求,必須追求系統的開放性,采用開放的技術標準。本系統設計中個別模塊均提供了標準化和開放性的接口協議,保證系統網絡化和集成化的實現。(3)標準和規范化原則
堅持“統一領導,統一規劃,統一標準”的原則全面推進項目實施。通過集中采購、統一實施的方式,提高全市信息化基礎設施建設水平,保證全市關鍵網絡設備和主要業務系統的互聯互通。嚴格遵循國家、省級、市級電子政務有關法律法規和技術規范的要求,從業務、技術、運行管理等方面對項目的整體實施進行設計,充分體現標準化和規范化。
(4)功能適用原則
體現“以服務為中心、以人為本”的實施主導思想,系統所有功能需要考慮到以用戶為中心,通用功能應通過服務模式開放給其他功能使用。系統提供的應用模塊,用戶可以有選擇地運用,每個軟件之間相互獨立,模塊接口開放、明確,任何一個應用模塊的損壞和更換不能硬性規定其他軟件模塊的應用。
(5)架構先進性原則
采用微服務體系架構,基于公開標準實施,確保系統能夠符合信息化技術發展的趨勢和具有明顯的先進性。(6)可擴展性原則
系統的設計和實施要充分考慮網絡、硬件的擴展需要、應用系統二次開發的需要、以及支持未來可能出現的組織調整的需要。系統應采用開放的可擴充模塊結構,保證以后可以方便地升級和不斷增加新功能、增加容量、以及在同一平臺上擴充其他業務應用功能。(7)數據共享原則
確保數據安全為前提,打破原有各地、各行業煙囪式建設模式,連通一個個“信息孤島”,讓數據多跑路,讓企業少跑腿。(8)安全和易用性原則
在項目方案設計時,依托國家電子政務建設的各種信息技術標準(環境、技術、信息、安全、信息交換標準等),制訂項目各項技術標準,結合電子政務應用的特點,強化信息安全建設。并針對不同層面的使用者的應用水平,充分考慮系統的易用性,保障本項目實施后的應用與推廣。項目的實施要保證軟、硬件安全、可靠的運行,要有容災、容錯方案。能夠采用先進的安全保密技術進行用戶身份認證。將系統級身份認證和應用級身份認證統一靈活應用于各應用系統的登錄、流轉等功能模塊中,操作方式應簡單快捷。應具備完善的日志管理等功能,能夠追蹤記錄每次操作情況,并對非法操作進行告警。
系統統一各服務的界面風格,統一用戶操作流程,統一用戶體驗。
充分考慮用戶的操作使用習慣,以及操作的方便性,提高軟件使用易用性。
視圖層易用性:按鈕名稱應該易懂,用詞準確,屏棄摸棱兩可的字眼,要與同一界面上的其他按鈕易于區分,能望文知意最好。理想的情況是用戶不用查閱幫助就能知道該界面的功能并進行相關的正確操作。
易操理解:按鈕名稱應該易懂,用詞準確,屏棄摸棱兩可的字眼,要與同一界面上的其他按鈕易于區分,能望文知意最好。理想的情況是用戶不用查閱幫助就能知道該界面的功能并進行相關的正確操作
易學習:按鈕名稱應該易懂,用詞準確,屏棄摸棱兩可的字眼,要與同一界面上的其他按鈕易于區分,能望文知意最好。理想的情況是用戶不用查閱幫助就能知道該界面的功能并進行相關的正確操作
易操作:易操作性是指用戶操作和運行控制軟件的難易程度的軟件屬性。該特征要求軟件的人機界面友好、界面設計科學合理以及操作簡單等。易操作的軟件讓用戶可以直接根據窗口提示上手使用,無需過多的參考使用說明書和參加培訓;各項功能流程設計的很直接,爭取在一個窗口完成一套操作;在一個業務功能中可以關聯了解其相關的業務數據,具有層次感;合理的默認值和可選項的預先設定,避免了過多的手工操作;如果軟件某操作將產生嚴重后果,該功能執行應是可逆的,或者程序應給出該后果的明顯警告并且在執行該命令前要求確認;如果一旦出現操作失敗,及時的信息反饋是非常重要的,沒有處理結果或者是處理過程的信息反饋不是一個好系統;流暢自然的操作感覺,來源于每一次操作都是最合理的。在頁而和流程上浪費用戶的鼠標點擊,也是在揮霍用戶對于軟件的好感。淸晰、統一的導航要貫穿系統的始終;操作按扭、快捷鍵等遵循一致的規范、準是必須的,不要給操作者額外記憶的負擔。
在易用性和功能性方面,產品設計是個取舍的問題,易用性和功能木身就存在一定沖突。更多的功能,可能使用戶無所適從,核心業務的處理能力不夠也會使用戶的滿意度下降,合理地規劃和平衡易用性與功能性的取舍是值得關注的,這需要對應用軟件的整體把握和經驗的不斷積累
使用人員條件:系統的操作應簡單易用,普通工作人員經過簡單培訓后應能正確操作使用,財務人員和財務主管領導經過培訓后能夠正確操作使用。
(9)易于管理和可維護性原則
必須保證整個系統的可管理性,以降低管理、維護成本。系統的服務器平臺、網絡平臺、系統軟件都應提供方便、靈活的維護手段,方便應用人員的維護和管理。(10)健壯性原則
軟件編碼與設計階段充考慮用戶輸入輸出數據的界限,以及數據導入導出格式兼容性,加強對規范以外的輸入數據的處理能力。系統數據建立熱備機制和冷備機制,當運行機出現問題是能夠自動切換,以便系統正常運行。2.總體目標
平臺最終建成后,將依托大平臺、提供大服務、融通大數據等手段,實現多、快、好、省的全市惠企服務的統一辦理管理平臺。政策多:政策一網打盡、項目一鍵查找、申報一個入口;
兌現快:申報少填少報、全程網辦、一網通辦;
體驗好:流程標準規范、指引清晰周到;
費用省:申報簡便省時、電子材料省錢、零材料零跑腿。
4.總體建設任務
圍繞政府治理和公共服務的改革需要,在兩至三年內,圍繞政府治理和公共服務的改革需要,運用“互聯網+”結合大數據技術,樹立“以大平臺為支撐、以大數據為抓手、以大服務為目標”的建設思路,打造一個集政府扶持政策服務相關,融合政策發布、政策推送與申報、項目審批、政策兌付等功能為一體的全方位、全流程的“一站式”政策服務平臺,為企業和個人實現扶持資金的申報、審批、兌現一張網,提供“找得到、看得懂、用得上”的政策兌現“一站式”綜合服務平臺,為主管部門提供大數據支撐,增強審核便利性,打通政策落地“最后一公里”,實現“陽光+精準”扶持,深化落實“放管服”改革、優化營商環境、促進企業高質量發展,推動惠企政策兌現公開化、便捷化、規范化、高效化,最終建設成為全國領先的市級標桿性平臺,從而增強企業群眾的獲得感和認同感,實現“四個提升”的要求,一是提升營商環境質量,二是提升“放管服”改革含金量,三是提升惠企政策兌現效能,四是提升政府形象和公信力。1.總體設計方案
(1)總體框架
政策兌現綜合服務平臺是一個面向企業項目申報、主管部門項目審批的業務系統,惠及面廣、應用性強、數據量大,總體建設分為政策入庫上架、系統建設以及全市推廣應用三大方面,總體框架如下:
(1)與其他系統的關系
政策兌現綜合服務平臺對接數字政府公共支撐能力,如統一身份認證系統、短信平臺、電子證照系統、大數據中心數據共享交換平臺等功能,為政策兌現綜合服務平臺提供業務和數據支撐。(2)業務邏輯圖
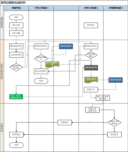
平臺設計主要依據的業務流程為政策扶持申報項目的申報流程,主管部門是政策出臺部門,財政部門是政策(或項目)涉及預算批復和預算執行或下達的部門。平臺實現業務邏輯如下:
政府扶持企業資金管理的業務流程,雖然因為行業、適用層級、管理細度的差異,并不完全一致。但是,一般來說,除了日常性的政策法規頒布、業務交流外,每個周期內的具體項目申報遵循以下流程:
1)政策出臺部門(主管部門)進行項目信息發布,并及時發布申報通知;
2)具有資格的項目申報單位通過網站在線申報,申報之前先進行注冊和單位信息設置;
3)申報單位檢查申報表單信息和上傳附件材料后,提交項目到對應主管部門;
4)主管部門收到項目提交申請,組織審核人員進行審核;
5)主管部門進行多級審核通過后,聯合財政部門出具項目推薦函;
6)如果項目審核需要第三方專家評審,則安排專家評審環節,將專家評審意見匯總后提交到下一審批崗;
7)主管部門與財政部門審核完成后,在系統進行項目公示,接受社會監督和反饋;
8)項目公示無異議后,進行項目立項,完成項目預算資金批復;
9)項目立項后,根據財政資金管理規范,由財政部門將資金撥付給企業賬戶;
10)企業核查銀行賬號信息,確認資金到賬。
1)政策出臺部門(主管部門)進行項目信息發布,并及時發布申報通知;
2)具有資格的項目申報單位通過網站在線申報,申報之前先進行注冊和單位信息設置;
3)申報單位檢查申報表單信息和上傳附件材料后,提交項目到對應主管部門;
4)主管部門收到項目提交申請,組織審核人員進行審核;
5)主管部門進行多級審核通過后,聯合財政部門出具項目推薦函;
6)如果項目審核需要第三方專家評審,則安排專家評審環節,將專家評審意見匯總后提交到下一審批崗;
7)主管部門與財政部門審核完成后,在系統進行項目公示,接受社會監督和反饋;
8)項目公示無異議后,進行項目立項,完成項目預算資金批復;
9)項目立項后,根據財政資金管理規范,由財政部門將資金撥付給企業賬戶;
10)企業核查銀行賬號信息,確認資金到賬。
1.建設內容
(1)政策兌現PC端
系統辦事大廳以WEB端作為主平臺、支持企業在WEB端實現完整的辦事大廳功能,在APP終端上實現如政策展示、政策推薦、政策解讀、公示信息等部分辦事大廳功能作為輔助。-
首頁
- 平臺功能指引
- 首頁版面
-
政策信息
- 專題展示
- 政策推薦
- 政策解讀
- 公示信息
-
系統業務查詢
- 政策兌現項目查詢
在檢索框中輸入查詢政策兌現項目關鍵字進行簡單搜索,并查看支持政策詳細信息、申報資質信息、申報范圍等。
- 模糊條件查詢
- 查詢文件導出
- 情況反饋
-
使用幫助
- 在線客服
- 使用手冊
- 常見問題
-
個人主頁
- 用戶登錄
- 用戶認證和信息管理
- 個人申報信息管理
- 個人申報進度查詢
- 消息通知
-
企業主頁
-
企業信息管理
- 企業注冊認證
-
企業信息管理
企業通過政策兌現系統自動對比、讀取相關企業數據信息以及其他單位的企業多維度數據支撐等為企業打上標簽。
- 企業信息管理
- 企業政策管理
-
企業申報記錄
- 申報記錄
- 企業申報進度查詢
(1)流程智能化系統
流程智能實質上是應用流程數據倉庫、在線分析處理(多維分析)和數據挖掘等方面對業務流程運行積累的數據進行收集、整理和分析,發現業務流程運行存在的問題和有用的規律。系統能夠支持對本項目提供流程的靈活配置、可視化管理和智能化維護。- 首頁
- 流程部署管理
- 流程管理
- 待辦任務管理
- 歷史任務管理
- 工作流導入導出
(2)后臺管理平臺
- 審批管理
- 企業認證管理
-
申報審批管理
- 申請預審功能
- 申請審批功能
后臺用戶根據審批流程進行形式審核并標注申報審批的狀態洗洗,對于審核通過的申請轉入業務部門審核流程,業務部門系統管理員審核完畢后返回審核結果信息,系統將審核結果以系統消息形式反饋申報人,完成整體審核流程的閉環。
- 審核日志管理
- 在線認證查詢
-
用戶管理中心
- 用戶信息管理
- 企業信息管理
- 系統用戶權限管理
- 數據統計分析
- 企業行為數據統計
- 政策兌現事項統計
- 政策兌現資金發放明細統計
- 政策兌現事項時間節點統計
- 政策兌現事項明細統計
- 政策兌現事項匯總統計
- 申請人基礎信息統計
- 工作事項統計
(3)綜合展示系統
- 涉企政策專項分析
- 政策申請數分析
- 政策辦理進度統計
- 企業名錄統計
- 政策申報審核分析
- 申報情況統計
(4)政策兌付APP端
-
首頁
- 我的申報
- 我的推薦
- 我的企業
- 我的關注
-
政策兌現
- 政策兌現詳情
- 線上申報
- 政策解讀
-
我的
- 我的企業
- 我的申報
- 我的關注
點擊下載
![]() |
政策綜合服務平臺技術方案 |
- 上一篇: 遠程醫療控制平臺-數字化手術室云平臺軟件系統解決方案
- 下一篇: 社會救助經辦服務軟件系統解決方案

掃一掃